
2024年8月25日中科教育第十七期“心理咨询基础项目培训班”正式开班。
首堂课程内容为《心理咨询基础项目培训导学》,课程由中科院心理所婚姻家庭与亲子教育心理学研究生、婚姻家庭心理辅导专业技能培训班培训师、中科教育中心心理咨询项目教学负责黄晶老师讲授,黄老师向大家讲述了“学习心理学的意义”、“什么是心理学”、“什么是心理咨询”、“如何学习心理咨询课程”、“心理咨询考试及注意事项”等方面内容!
首先,黄老师通过自我成长及身心问题、关系问题、职业发展问题三个方面讲述了常见的心理问题,从而让我们了解了学习心理学的意义是什么。
“什么是心理学”部分:黄老师通过思维脑图讲解了心理学是通过研究人类心理活动和行为表现的一门学科,以及“心理学的过去和现在”分为心理学的研究取向、中国现代心理学的发展、近现代的重要心理学派三方面。
“什么是心理咨询”部分:黄老师通过国民心理健康状况数据、人的一生中常见精神卫生问题、什么是心理健康服务三方面,让大家对心理咨询师有了新的见解和认知。
“如何学习心理咨询课程”部分:黄老师通过中国心理健康状况、职业发展的现状与问题等方面进行了讲述和引导。
“心理咨询考试及注意事项”部分:黄老师讲述了考试的题型、题量、分值,以及考试中所需要主要的事项。
随着社会生活步伐的加快和心理健康问题的普遍化,了解心理知识、掌握基础及科学的心理咨询技能已成为大家幸福生活越来越需要的一项认知及技能支持。
想要成为心理咨询师并开启专业助人之路,有不少人会问:“成为心理咨询师一定要系统学习吗?是技术重要,还是证书重要?”这个问题想必也是很多人的疑问。
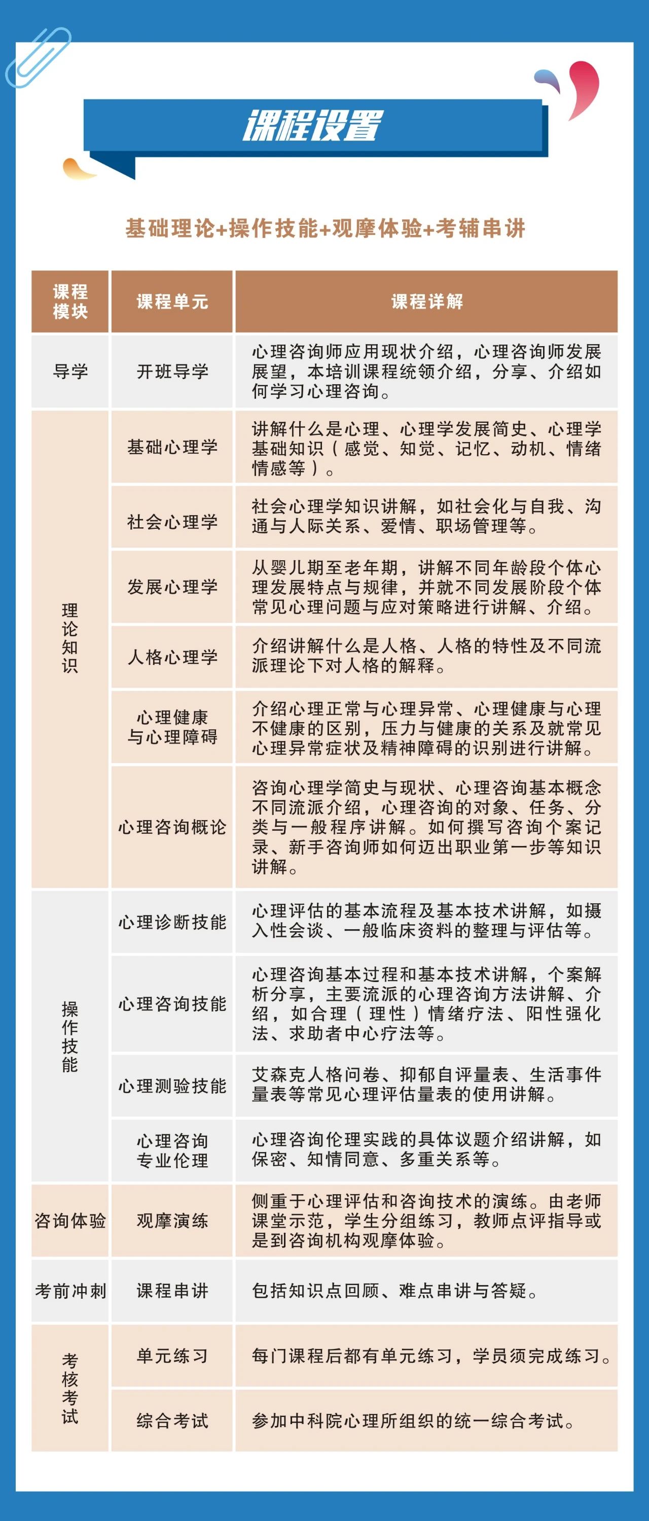
证书是系统学习的经历、技术是实践案例的积累和领悟,她们在“咨询师”的成长道路中同等重要...怎么报考心理咨询师,中心也为大家整理好了:
集实用&提升自我于一体的
中科院心理所颁发的
心理咨询基础培训合格证书来了!
微信公众平台